Spot request status
To help you track your Spot Instance requests and plan your use of Spot Instances, use the request status provided by Amazon EC2. For example, the request status can provide the reason why your Spot request isn't fulfilled yet, or list the constraints that are preventing the fulfillment of your Spot request.
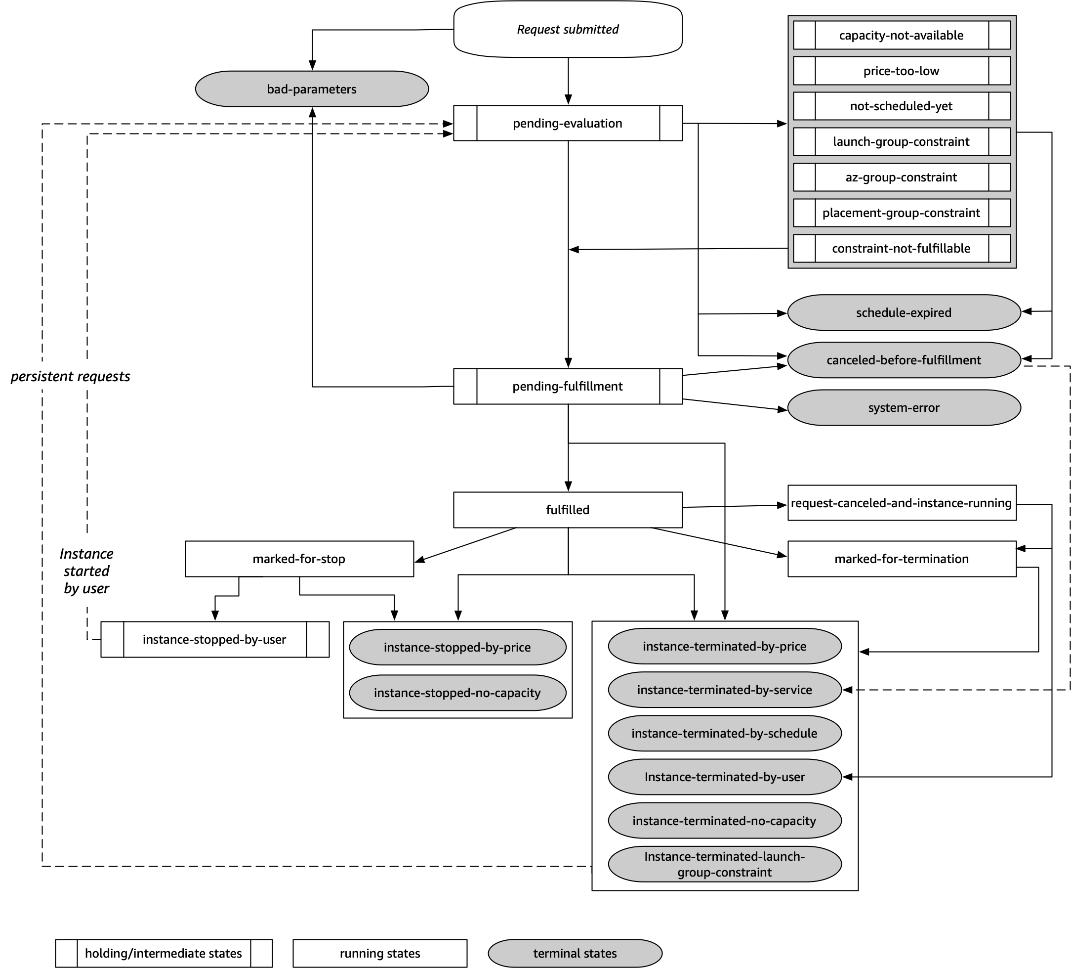
At each step of the process—also called the Spot request lifecycle—specific events determine successive request states.
Contents
Lifecycle of a Spot request
The following diagram shows you the paths that your Spot request can follow throughout its lifecycle, from submission to termination. Each step is depicted as a node, and the status code for each node describes the status of the Spot request and Spot Instance.
Pending evaluation
As soon as you create a Spot Instance request, it goes into the pending-evaluation
state unless one or more request parameters are not valid
(bad-parameters).
| Status code | Request state | Instance state |
|---|---|---|
pending-evaluation |
open |
Not applicable |
bad-parameters |
closed |
Not applicable |
Holding
If one or more request constraints are valid but can't be met yet, or if there is not enough capacity, the request goes into a holding state waiting for the constraints to be met. The request options affect the likelihood of the request being fulfilled. For example, if there is no capacity, your request stays in a holding state until there is available capacity. If you specify an Availability Zone group, the request stays in a holding state until the Availability Zone constraint is met.
In the event of an outage of one of the Availability Zones, there is a chance that the spare EC2 capacity available for Spot Instance requests in other Availability Zones can be affected.
| Status code | Request state | Instance state |
|---|---|---|
capacity-not-available |
open |
Not applicable |
price-too-low |
open |
Not applicable |
not-scheduled-yet |
open |
Not applicable |
launch-group-constraint |
open |
Not applicable |
az-group-constraint |
open |
Not applicable |
placement-group-constraint
|
open
|
Not applicable |
constraint-not-fulfillable
|
open
|
Not applicable |
Pending evaluation/fulfillment-terminal
Your Spot Instance request can go to a terminal state if you create a
request that is valid only during a specific time period and this time period
expires before your request reaches the pending fulfillment phase. It might also
happen if you cancel the request, or if a system error occurs.
| Status code | Request state | Instance state |
|---|---|---|
schedule-expired
|
cancelled
|
Not applicable |
canceled-before-fulfillment ¹ |
cancelled
|
Not applicable |
bad-parameters
|
failed
|
Not applicable |
system-error
|
closed
|
Not applicable |
¹ If you cancel the request.
Pending fulfillment
When the constraints you specified (if any) are met, your Spot request goes into the
pending-fulfillment state.
At this point, Amazon EC2 is getting ready to provision the instances that you requested. If the process stops at this point, it is likely to be because it was canceled by the user before a Spot Instance was launched. It might also be because an unexpected system error occurred.
| Status code | Request state | Instance state |
|---|---|---|
pending-fulfillment
|
open
|
Not applicable |
Fulfilled
When all the specifications for your Spot Instances are met, your Spot request is fulfilled. Amazon EC2 launches the Spot Instances, which can take a few minutes. If a Spot Instance is hibernated or stopped when interrupted, it remains in this state until the request can be fulfilled again or the request is canceled.
| Status code | Request state | Instance state |
|---|---|---|
fulfilled
|
active
|
pending → running
|
fulfilled
|
active
|
stopped → running
|
If you stop a Spot Instance, your Spot request goes into the marked-for-stop or
instance-stopped-by-user state until the Spot Instance can be started again
or the request is cancelled.
| Status code | Request state | Instance state |
|---|---|---|
marked-for-stop
|
active |
stopping
|
instance-stopped-by-user ¹
|
disabled or cancelled ²
|
stopped
|
¹ A Spot Instance goes into the instance-stopped-by-user state if you stop the instance
or run the shutdown command from the instance. After you've stopped the instance,
you can start it again. On restart, the Spot Instance request returns to the
pending-evaluation state and then Amazon EC2 launches a new Spot Instance when
the constraints are met.
² The Spot request state is disabled if you stop the Spot Instance but do not cancel
the request. The request state is cancelled if your Spot Instance is stopped and
the request expires.
Fulfilled-terminal
Your Spot Instances continue to run as long as there is available capacity for your instance type, and you don't terminate the instance. If Amazon EC2 must terminate your Spot Instances, the Spot request goes into a terminal state. A request also goes into the terminal state if you cancel the Spot request or terminate the Spot Instances.
| Status code | Request state | Instance state |
|---|---|---|
request-canceled-and-instance-running
|
cancelled
|
running
|
marked-for-stop
|
active
|
running
|
marked-for-termination
|
active
|
running
|
instance-stopped-by-price
|
disabled
|
stopped
|
instance-stopped-by-user
|
disabled
|
stopped
|
instance-stopped-no-capacity
|
disabled
|
stopped
|
instance-terminated-by-price
|
closed (one-time), open (persistent) |
terminated
|
instance-terminated-by-schedule
|
closed
|
terminated
|
instance-terminated-by-service
|
cancelled
|
terminated
|
instance-terminated-by-user
|
closed or cancelled ¹ |
terminated
|
instance-terminated-no-capacity
|
closed (one-time), open (persistent)
|
running †
|
instance-terminated-no-capacity
|
closed (one-time), open (persistent) |
terminated
|
instance-terminated-launch-group-constraint
|
closed (one-time), open (persistent)
|
terminated
|
¹ The request state is closed if you terminate the instance but do not
cancel the request. The request state is cancelled if you terminate the
instance and cancel the request. Even if you terminate a Spot Instance before you cancel its
request, there might be a delay before Amazon EC2 detects that your Spot Instance was terminated.
In this case, the request state can either be closed or
cancelled.
† When Amazon EC2 interrupts a Spot Instance if it needs the capacity back and the instance is configured to terminate on interruption, the status is immediately set to
instance-terminated-no-capacity (it is not set to
marked-for-termination). However, the instance remains in the
running state for 2 minutes to reflect the 2-minute period when the
instance receives the Spot Instance interruption notice. After 2 minutes, the instance state
is set to terminated.
Persistent requests
When your Spot Instances are terminated (either by you or Amazon EC2), if the Spot request
is a persistent request, it returns to the pending-evaluation state
and then Amazon EC2 can launch a new Spot Instance when the constraints are met.
Get request status information
You can get request status information using the Amazon Web Services Management Console or a command line tool.
To get request status information (console)
-
Open the Amazon EC2 console at https://console.amazonaws.cn/ec2/
. -
In the navigation pane, choose Spot Requests and select the Spot request.
-
To check the status, on the Description tab, check the Status field.
To get request status information using the command line
You can use one of the following commands. For more information about these command line interfaces, see Access Amazon EC2.
-
describe-spot-instance-requests (Amazon CLI)
-
Get-EC2SpotInstanceRequest (Amazon Tools for Windows PowerShell)
Spot request status codes
Spot request status information is composed of a status code, the update time, and a status message. Together, these help you determine the disposition of your Spot request.
The following are the Spot request status codes:
az-group-constraint-
Amazon EC2 cannot launch all the instances you requested in the same Availability Zone.
bad-parameters-
One or more parameters for your Spot request are not valid (for example, the AMI you specified does not exist). The status message indicates which parameter is not valid.
canceled-before-fulfillment-
The user canceled the Spot request before it was fulfilled.
capacity-not-available-
There is not enough capacity available for the instances that you requested.
constraint-not-fulfillable-
The Spot request can't be fulfilled because one or more constraints are not valid (for example, the Availability Zone does not exist). The status message indicates which constraint is not valid.
fulfilled-
The Spot request is
active, and Amazon EC2 is launching your Spot Instances. instance-stopped-by-price-
Your instance was stopped because the Spot price exceeded your maximum price.
instance-stopped-by-user-
Your instance was stopped because a user stopped the instance or ran the shutdown command from the instance.
instance-stopped-no-capacity-
Your instance was stopped due to EC2 capacity management needs.
instance-terminated-by-price-
Your instance was terminated because the Spot price exceeded your maximum price. If your request is persistent, the process restarts, so your request is pending evaluation.
instance-terminated-by-schedule-
Your Spot Instance was terminated at the end of its scheduled duration.
instance-terminated-by-service-
Your instance was terminated from a stopped state.
instance-terminated-by-userorspot-instance-terminated-by-user-
You terminated a Spot Instance that had been fulfilled, so the request state is
closed(unless it's a persistent request) and the instance state isterminated. instance-terminated-launch-group-constraint-
One or more of the instances in your launch group was terminated, so the launch group constraint is no longer fulfilled.
instance-terminated-no-capacity-
Your instance was terminated due to standard capacity management processes.
launch-group-constraint-
Amazon EC2 cannot launch all the instances that you requested at the same time. All instances in a launch group are started and terminated together.
limit-exceeded-
The limit on the number of EBS volumes or total volume storage was exceeded. For more information about these limits and how to request an increase, see Amazon EBS Limits in the Amazon Web Services General Reference.
marked-for-stop-
The Spot Instance is marked for stopping.
marked-for-termination-
The Spot Instance is marked for termination.
not-scheduled-yet-
The Spot request is not evaluated until the scheduled date.
pending-evaluation-
After you make a Spot Instance request, it goes into the
pending-evaluationstate while the system evaluates the parameters of your request. pending-fulfillment-
Amazon EC2 is trying to provision your Spot Instances.
placement-group-constraint-
The Spot request can't be fulfilled yet because a Spot Instance can't be added to the placement group at this time.
price-too-low-
The request can't be fulfilled yet because your maximum price is below the Spot price. In this case, no instance is launched and your request remains
open. request-canceled-and-instance-running-
You canceled the Spot request while the Spot Instances are still running. The request is
cancelled, but the instances remainrunning. schedule-expired-
The Spot request expired because it was not fulfilled before the specified date.
system-error-
There was an unexpected system error. If this is a recurring issue, please contact Amazon Web Services Support for assistance.
EC2 Spot Instance Request Fulfillment event
When a Spot Instance request is fulfilled, Amazon EC2 sends an EC2 Spot Instance Request Fulfillment event to Amazon EventBridge. You can create a rule to take an action whenever this event occurs, such as invoking a Lambda function or notifying an Amazon SNS topic.
The following is example data for this event.
{
"version": "0",
"id": "01234567-1234-0123-1234-012345678901",
"detail-type": "EC2 Spot Instance Request Fulfillment",
"source": "aws.ec2",
"account": "123456789012",
"time": "yyyy-mm-ddThh:mm:ssZ",
"region": "us-west-2",
"resources": ["arn:aws-cn:ec2:us-west-2:123456789012:instance/i-1234567890abcdef0"],
"detail": {
"spot-instance-request-id": "sir-1a2b3c4d",
"instance-id": "i-1234567890abcdef0"
}
}
For more information, see the Amazon EventBridge User Guide.